主页 > 商业银行招聘 > 招商银行招聘 > [云南]2018年招商银行昆明分行春季校园招聘公告

[云南]2018年招商银行昆明分行春季校园招聘公告

发布时间:2018-02-28 10:17  来源:招商银行招聘 查看:打印  关闭
银行招聘网(www.yinhangzhaopin.com)温馨提示:凡告知“加qq联系、无需任何条件、工作地点不限”,收取服装费、押金、报名费等各种费用的信息均有欺诈嫌疑,请保持警惕。

2018年招商银行昆明分行春季校园招聘公告
你知道朋友圈爆红视频《番茄炒蛋》背后的故事吗?
你想鉴证IT、DT类专业与金融业完美结合的过程吗?
你能想象“玩转”招银大楼带给招行人的亲切感吗?
你在留恋家乡稀豆粉带给舌尖熟悉的味道吗?
来招行,来昆明,来圆梦,来起航
“一卡通”--引领新生活
“一网通”--领跑E时代
网上企业银行——智慧的网上企业银行
智慧校园、智慧医院、智慧社区、智慧停车场;
人脸识别、摩羯智投、生活缴费
智慧金融稳步推进……
每天我们都竭力提供最好的金融服务
加入我们,招商银行昆明分行为你打CAll!
  我们的期待——2018年毕业的你
  一点点小要求:
  1.境内全日制普通高等院校2018年应届本科及以上学历毕业生, 2018年7月前毕业并获得国家认可的就业报到证、毕业证和学位证;
  2.海外归国留学生要求在2017年1月至2018年7月间毕业,并在2018年7月前取得国家教育部颁发的学历学位认证;
  3.品行端正,性格开朗,无不良历史记录;
  4.善于学习,善于沟通,勇于面对挑战,敢于承担工作压力;
  5.本科生要求大学英语四级成绩在425分及以上,研究生要求大学英语六级成绩在425分及以上或达到等同于雅思6分或托福95分的水平;
  6.身体健康,无重大病史。
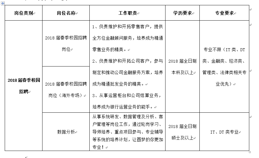
  应聘岗位和职责:
  校园招聘流程:
  1、招聘流程
  注:云南省外高校学生,进入笔试环节可在设有笔试考点的城市参加全国统一笔试。
  简历投递截止时间为2018年3月16日24:00
  2、统一笔试
  温馨提示:笔试的具体时间地点请以后续正式通知为准。
  加入我们的优势
  1、从薪酬福利来看:十险两金与弹性福利等着你!
  2、从个人发展平台来看:国内银行业的黄埔军校,招银大学完善的培训体系,当地业内大咖给你一对一的指导,美女(帅哥)同事给你最贴心的关怀,开放人性化的企业文化给你最快的能力提升和最广的成长平台……
  3、从行业选择来看:传统老大哥“金融”和新时代骄子“互联网”的结合体——金融互联网。
  4、从公司选择来看:作为国内最早向移动互联转型的银行,招行秉承 “因您而变”的宗旨,在创新的道路上不断探索。微信公众服务号、掌上生活APP、创新支付、大数据驱动……招行旨在移动互联领域做深耕,打造全方位的金融服务。
  应聘攻略
  1.猛戳http://career.cmbchina.com/cmbcareer/,选择“用户登录”进行注册,注册完毕后点击“校园招聘-各机构校园招聘-昆明分行”报名网申!
  2.  关注“招商银行招聘”微信公众号,点击“我要应聘-校园招聘-我要应聘-西南-昆明分行”,选择职位投递简历!
  3. 所有个人资料必须真实无误,如有虚假信息,申请人将会被取消申请资格;
  4. 在线提交简历请详细完整填写各项信息,教育经历请从高中填起;
  5. 网申时请一次性填写完个人全部信息,若中途终止,简历将无法更改。同时,网申过程中请务必上传本人近期正面一寸免冠彩色照片,简历中相关信息应完整、准确、真实,其中个人基本情况和实习经历尽量详细;
  6.面试、笔试具体时间、地点、注意事项等相关信息将以短信形式发送到您的手机,请保持通讯畅通,并确认手机未屏蔽系统短信;当手机号码变更时,请及时更新注册信息。
  7、应聘渠道以招商银行官网和官微申请为准。招商银行招聘不收取任何费用!
  如有未尽事宜,请与招商银行昆明分行联系,联系人:马老师,联系电话:0871-63177248。
  我们期待,与您同行,梦想靠岸!
分享到:

热评话题

Back to Top