银行招聘网(www.yinhangzhaopin.com)温馨提示:凡告知“加qq联系、无需任何条件、工作地点不限”,收取服装费、押金、报名费等各种费用的信息均有欺诈嫌疑,请保持警惕。
招商银行南宁分行于2009年2月26日正式开业,是招商银行第35家一级分行,下辖
柳州分行,共设有营业机构20个。南宁分行立足
北部湾经济区,借助国家北部湾发展政策,秉承“因您而变”的经营理念,积极创新金融产品和服务,全力服务
广西地方经济社会发展,连续四年荣获自治区政府授予的“金融机构支持广西经济发展贡献奖”。
十年磨一剑,砺得梅花香。招商银行南宁分行成立十年,正处于快速发展阶段,在这里,您可以拥有快速提升的成长平台;在这里,您可以获得丰富多样的培训机会;在这里,您可以得到多元的发展通道,“让员工做自己的主人”,让每一个人的才华得到施展,百年招银,您我共建!
壮乡招行梦,感恩十年行。2021届全日制高等院校毕业生及海外归国留学生们,如果您心怀梦想,如果您追求卓越,如果您勇于挑战,请加入我们,让梦想靠岸!
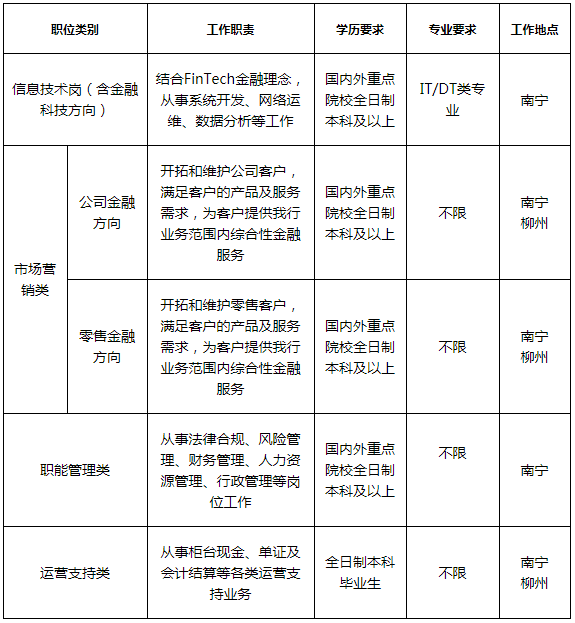
一、招募岗位及工作地点
二、招募基本条件
(一)全日制普通高等院校2021本科及以上学历应届毕业生和归国海外留学生。境内高校毕业生应在2021年8月底前毕业,并于8月底前获得国家认可的就业报到证、毕业证和学位证;境外高校归国留学生应当在2020年1月至2021年8月毕业,并且在报到时取得国家教育部的学历学位认证。
(二)诚实守信,性格开朗,身体健康,无不良行为记录。
(三)具有较强的责任心、学习能力和良好的团队协作精神,人际沟通协调能力强,能承受一定的工作压力,具有良好的书面及口头表达能力。
(四)本科生英语四级考试425分以上,研究生英语六级考试425分以上。
(五)具有理工科背景的同学优先。
三、校园招聘安排
(一)招聘流程
简历投递→宣讲【根据疫情情况将调整宣讲形式(线上或线下)】→多轮面试【线上及线下,将分批组织多轮面试,具体时间地点将另行通知】→统一笔试【10月18日】→体检→签约。
(二)简历投递
简历投递截止时间为2020年10月12日,请尽快投递,具体报名方式如下:
方式一:招商银行官方招聘网站:http://career.cloud.cmbchina.com,投递电子简历(选择“用户登录”进行注册,注册完毕后点击“校园招聘-各机构校园招聘-南宁”)。
方式二:搜索或扫描下方二维码关注“
招商银行招聘”微信公众平台,登录注册后,点击“我要应聘-校园招聘”,选择南宁分行,选择职位并投递简历。
(三)校园宣讲
具体行程另行通知。
(四)多轮面试
将分批组织多轮面试,具体时间地点将另行通知。
(五)统一笔试
2020年10月18日。
四、温馨提示
(一)在线提交简历请认真详细完整填写各项信息,教育经历请从高中填起。所有个人资料必须真实无误,如有虚假信息,申请人将会被取消申请资格。
(二)面试时间与行程安排,敬请关注相关公告通知。
(三)当您的手机号码变更时,请及时更新注册信息,这是我们跟您联系的重要渠道。
(四)应聘渠道以招商银行官网网申为准。招商银行招聘不收取任何费用!
我们期待,与您同行,梦想靠岸!
