主页 > 商业银行招聘 > 平安银行招聘 > [上海]2018平安银行总行零售岗位校园招聘公告

[上海]2018平安银行总行零售岗位校园招聘公告

发布时间:2018-03-16 17:27  来源:平安银行招聘 查看:打印  关闭
银行招聘网(www.yinhangzhaopin.com)温馨提示:凡告知“加qq联系、无需任何条件、工作地点不限”,收取服装费、押金、报名费等各种费用的信息均有欺诈嫌疑,请保持警惕。

2018平安银行总行零售岗位校园招聘公告  
一、应聘条件
  1、全日制本科及以上学历;
  2、专业不限,金融类、理工科类背景优先;
  3、本科CET4分数430以上,硕士CET6分数430以上;
  4、身体健康,无不良行为记录;
  5、认同平安文化,有良好的敬业协作精神与思考分析能力,实践经验丰富者优先;
二、校招流程
平安流程
 
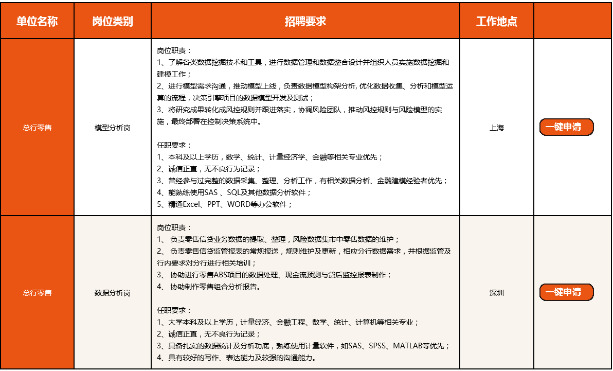
三、招聘岗位
 
四、温馨提示
  1、所有个人资料必须真实无误,如有虚假信息,申请人将会被取消资格;
  2、我行承诺将保护您个人应聘材料的私密性,所有应聘材料银行代为保管,恕不退还;
  3、线上笔试通知将以邮件和短信方式通知,请确保简历中联系方式填写正确。
分享到:

热评话题

Back to Top