主页 > 城市商业银行招聘 > 东莞银行招聘 > [湖南]2019年东莞银行长沙分行招聘启事

[湖南]2019年东莞银行长沙分行招聘启事

发布时间:2019-05-05 11:44  来源:东莞银行招聘 查看:打印  关闭
银行招聘网(www.yinhangzhaopin.com)温馨提示:凡告知“加qq联系、无需任何条件、工作地点不限”,收取服装费、押金、报名费等各种费用的信息均有欺诈嫌疑,请保持警惕。

  2019年东莞银行长沙分行招聘启事
  东莞银行秉承“与您更近 和您更亲”的服务理念及“责任、专业、稳健、团队、快乐”的企业核心精神,致力于为客户提供满意的金融服务;目前已发展成为资本充足、内控严密、运营安全、服务和效益良好的区域性股份制商业银行,业务发展在全国同类城商行中位居前列。
  我们期待有能力、有梦想、有激情的你加入东莞银行大家庭!
  一、招聘内容
  (一)工作地点:湖南省长沙市
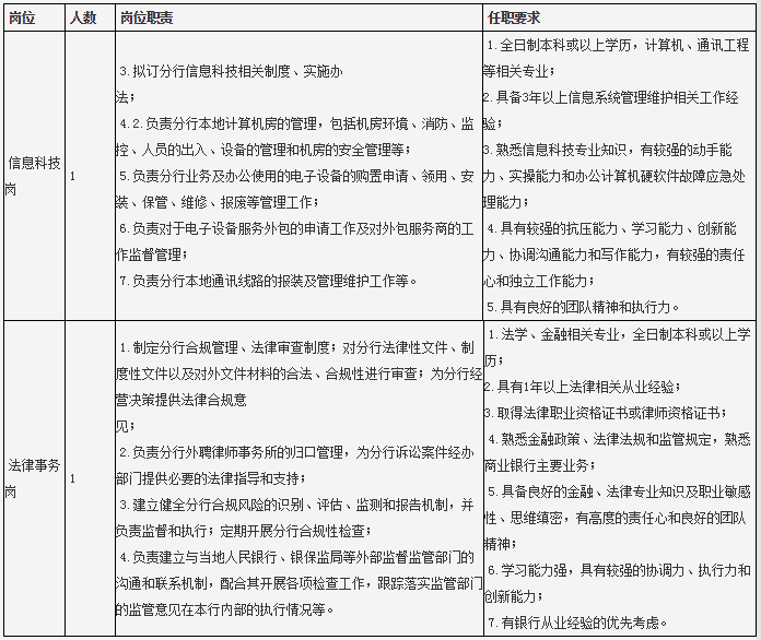
  (二)招聘岗位及要求:
  (三)应聘材料投递方式
  1.登陆本行招聘网站(http://dongguanbank.zhiye.com),在“招聘动态—东莞银行长沙分行招聘启事”处下载、填写《东莞银行社会招聘应聘报名表》,报名表须附1寸免冠彩色近照。
  2.注册账号,填写个人信息资料、申请职位并将《东莞银行社会招聘应聘报名表》做为附件上传。
  3.简历投递截止时间:2019年5月17日。简历投递后本行将按照应聘条件进行筛选,并通过电子邮件及短信形式通知符合资格的应聘者参加笔试及面试,谢绝主动来访。
  4.联系方式:杜女士 0731-88785185
  附件:

分享到:

Back to Top