手机银行
手机客户端
微博
微信
银行招聘网
微信:yhzp2007
网站工具
放到桌面
添加网站到收藏
银行招聘网官方QQ群
网站地图
全部银行
|
热门专题
中国银行招聘第一门户,多家银行签约本网为银行招聘信息独家发布媒体!电话:400-6133-268
网站首页
最新招聘
校园招聘
国家银行
商业银行
外资银行
城市商业银行
农村信用社
农村商业银行
农村合作银行
北京
上海
吉林
辽宁
河北
河南
山东
陕西
湖北
湖南
浙江
江苏
安徽
四川
云南
贵州
广东
福建
重庆
天津
长春
沈阳
石家庄
郑州
济南
西安
武汉
长沙
杭州
南京
合肥
成都
昆明
贵阳
广州
福州
主页
>
国家银行招聘
>
国家开发银行招聘
> 2007年国家开发银行广西分行招聘公告(社会招聘)(2)
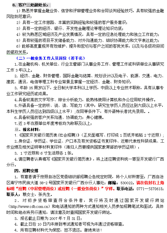
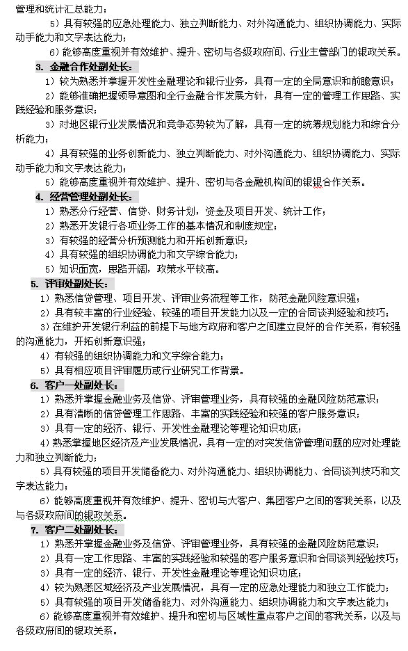
2007年国家开发银行广西分行招聘公告(社会招聘)(2)
发布时间:2007-07-24 截至日期:已过期 来源:国家开发银行招聘 查看: 次
打印
关闭
银行招聘网(Yinhangzhaopin.com)温馨提示:凡告知“加qq联系、无需任何条件、工作地点不限”,收取服装费、押金、报名费等各种费用的信息均有欺诈嫌疑,请保持警惕。银行招聘网文章标签:
银行
社会
分行
公告
广西
联系我们时,请一定说明在“银行招聘网”上看到的,谢谢!
分享到:
共2页:
上一页
1
2
下一页
上一篇:
中非发展基金公司综合部招聘启事 [5种职位]
下一篇:
国家开发银行江西省分行招聘启事
网友评论
网友们正在看的信息
[四川]广发银行成都分行招聘公告
[四川]交通银行四川分行社会招聘公告
[河北]招商银行石家庄分行2014年社会招聘启事
[四川]成都农商银行柜员招聘公告
[四川]成都农商银行2014定向柜员招聘启事
[北京]中信银行总行资产管理部2014社会招聘启事
[北京]招商银行北京分行诚聘英才启事
[广东]广州银行佛山分行2014社会招聘启事
[广东]广发银行广州分行招聘公告
[上海]交通银行上海市分行社会招聘启事
[全国]浙江稠州商业银行招聘启事
[湖北]三峡农商银行2014社会招聘启事
[黑龙江]黑龙江省人民银行系统2014年聘用制员工招聘公告
[江苏]交通银行苏州分行社会招聘启事
[山东]光大银行山东分行社会招聘启事
[安徽]浦东发展银行合肥综合中心招聘启事
与本文相关的信息
更多 >>
[新疆]国家开发银行新疆分行2014校园招聘公告
[青海]国家开发银行青海分行2014校园招聘公告
[宁夏]国家开发银行宁夏分行2014校园招聘公告
[西藏]国家开发银行西藏分行2014校园招聘公告
[全国]国家开发银行国开金融2014校园招聘公告
[全国]国家开发银行国开证券2014校园招聘公告
[全国]国家开发银行中非基金2014校园招聘公告
[全国]国家开发银行中非基金2014校园招聘公告
[全国]国家开发银行国银金融租赁2014校园招聘公告
[重庆]国家开发银行重庆分行2014校园招聘公告
[四川]国家开发银行四川分行2014校园招聘公告
[贵州]国家开发银行贵州分行2014校园招聘公告
[云南]国家开发银行云南分行2014校园招聘公告
[陕西]国家开发银行陕西分行2014校园招聘公告
[甘肃]国家开发银行甘肃分行2014校园招聘公告
[广东]国家开发银行深圳分行2014校园招聘公告
Back to Top