安徽省农业信贷融资担保有限公司是安徽省人民政府批准设立的省属国有企业,是安徽省财政厅履行出资人职责的政策性农业信贷担保机构。公司成立于2015年12月25日,现注册资本30亿元。公司以“行农担使命 助皖美振兴”为理念,聚焦农业强、农民富、农村美,专注为我省农业适度规模经营主体提供融资担保服务,放大财政支农政策效应,补“三农”短板,全面推进乡村振兴,促进农业农村现代化。为打造一支有责任担当、有支农情怀的农业信贷担保团队,现面向高校和社会招聘人才,共创安徽农担辉煌未来!
一、招聘原则
(一)面向高校、社会、机关和企事业单位公开招聘;
(二)公平、公开、公正、竞争、择优;
(三)德才兼备、以德为先。
二、基本条件
(一)具有中华人民共和国国籍,拥护中国共产党的领导;
(二)政治立场坚定,坚决贯彻执行党的路线方针政策,自觉拥护“两个确立”,增强“四个意识”,坚定“四个自信”,做到“两个维护”;
(三)遵守中华人民共和国宪法和法律,具有良好的职业道德和品行操守;
(四)具有良好的心理素质和能够正常履行职责的身体素质;
(五)具有履行岗位职责的工作能力和吃苦耐劳精神以及对“三农”事业的情怀;
(六)符合招考岗位的年龄、学历、专业等要求;
(七)具备岗位要求的其他条件。
有下列情形之一的人员,不得报名:
(一)在读的高校学生(
校园招聘岗位2024年应届生除外);
(二)现役军人;
(三)本公司现有员工;
(四)事业单位人员、公务员被辞退或被取消录用未满5年的人员(含参公单位工作人员);
(五)曾因犯罪受过刑事处罚、因违规被开除辞退解聘的人员;
(六)涉嫌违法违纪正在受审查的人员;
(七)曾被行政拘留、收容教养、收容教育或者有吸毒史的人员;
(八)在公务员招考或事业单位公开招聘中被认定有舞弊等严重违反录用、聘用纪律行为并在禁考期限内的人员;
(九)按照有关规定被列为失信联合惩戒对象的人员;
(十)受处分期间或未满影响期限的人员;
(十一)因违规违纪被解除劳动合同、聘用合同的人员;
(十二)法律、法规规定不得应聘的其他情形的人员。
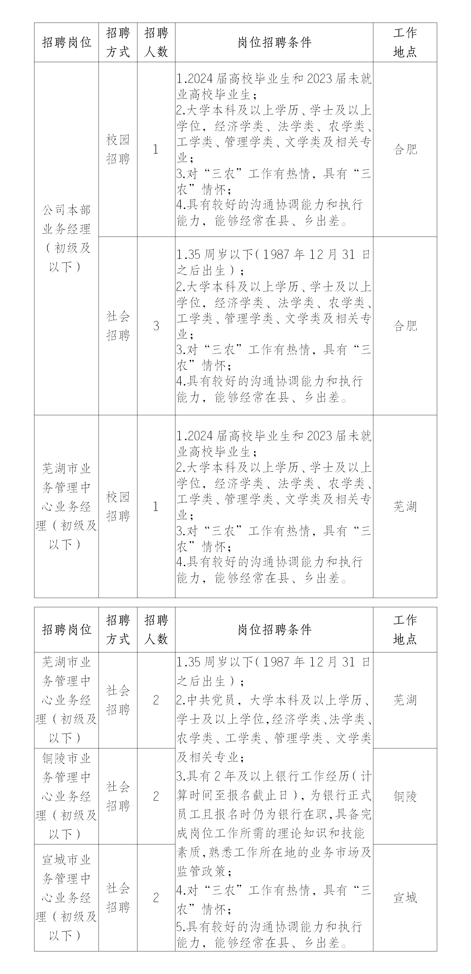
三、招聘岗位、人数及任职资格
本次计划招聘工作人员11人。其中,公司本部招聘4人;业务管理中心招聘7人。具体岗位条件如下:

四、招聘形式
招聘程序:
公告发布
报名及资格审查
笔试
面试
体检
考察
研究审定
公示与聘用
公告发布
报名及资格审查
1.报名方式
报名通过网络进行,不接受其他报名方式。应聘人员需登录网址https://www.xinanpta.cn/project/detail?id=100,注册账号后在线填写有关信息,提交职位申请。每人限报1个岗位。
2.报名时间
2023年10月25日8:00-2023年10月27日17:30(个别岗位如遇报考人数较少等情况,将适当延长)。
3.报名资料
在线填写报名表的同时,需上传以下材料:
(1)证件照(2寸白底);
(2)身份证扫描件(正反面扫描在一页内),报名必须使用在有效期内的二代身份证,报名与考试使用的身份证必须一致;
(3)相关学历(学位)证书扫描件(高中毕业后各段学习经历所获证书均需上传),学信网学历验证报告,留学归国人员需提供教育部留学服务中心认证的学历学位扫描件;
(4)相关职称、资格证书、表彰证书扫描件;
(5)相关任职文件、工作经历等证明材料扫描件;
(6)以上材料需按照相关要求进行提交,若有因材料缺失原因影响筛选结果的,由报考人员承担相关责任。
4.资格审查
根据各岗位的招聘条件,对应聘人员进行资格审查。因资料提交不全资格审查不通过人员,需在报名截止前提交所有资料。
笔试
笔试考试科目为行政能力测试和申论,考试时间90分钟,满分100分。不指定考试教材,也不委托任何机构举办考试辅导培训班。笔试时间、地点:待定(以短信、电话的形式通知为准)。
面试
按岗位招聘计划数1:3的比例通知面试,面试满分100分。笔试成绩并列者,同时进入面试。如招聘岗位笔试人数低于1:3,按实际参加笔试人数进入面试,但该岗位的考生综合成绩如低于60分不进行录用。不指定面试辅导用书,也不委托任何机构举办考试辅导培训班。面试时间、地点:待定(以短信、电话的形式通知为准)。
综合成绩:考试综合成绩=笔试成绩×40%+面试成绩×60%。根据考试综合成绩由高分到低分的顺序,按照报考岗位实际招聘数量分别确定进入体检和考察范围人员,进入体检和考察范围最后一名出现综合成绩并列的,按报考同一岗位考生面试成绩由高分到低分的顺序确定。
体检
体检标准参照《公务员录用体检通用标准》执行。应聘人员未按规定参加体检的,视为自动放弃。
考察
重点考察思想政治、道德品行、能力素质、遵纪守法、廉洁自律和学习工作表现,全面了解岗位匹配度等情况。
研究确定
根据应聘人员的考试综合成绩、体检和考察结果,经省农担公司党委研究确定后,确定拟聘用人员。
公示与聘用
拟聘用人员名单在省农担公司官网进行公示,接受社会监督。公示结束后,签订劳动合同,办理聘用手续。聘用人员试用期为3个月,试用期满考核合格的,予以正式聘用;考核不合格的,予以解聘。
五、其他事项
1.应聘人员应认真阅读公告和相关要求,按公告和岗位要求如实填写有关信息,在招聘全过程中对自己报名信息的真实性、准确性负责,凡弄虚作假者一经查实,即取消考试资格和聘用资格,报名资料除原件外不予退回。
2.应聘人员须在笔试前取得岗位要求的有关证书。
3.工作经验需尽量填写详细,如因工作履历填写过于简单等原因影响筛选结果的,由报考人员承担相关责任。
4.应聘人员应保证所留的联系信息准确有效,并保持联络畅通,因电话联系不畅造成无法通知到本人的,责任由应聘人员自行承担。
5.若本人自愿放弃入职或在1个月内未报到,按其自行放弃处理。因体检不合格、考察不合格、自行放弃等情形出现缺额的,按照所报考岗位综合成绩从高到低的顺序分别依次等额递补,但不超过二次递补。
6.录用人员待遇根据省农担公司薪酬管理办法有关规定执行。
7.安徽省农业信贷融资担保有限公司人力资源部保留对招聘公告及相关规定的最终解释权。
咨询电话:17756085643,0551-65173028/65171085(工作日:8:30-17:00)。
原标题:安徽省农业信贷融资担保有限公司招聘公告
文章来源:http://www.ahnydb.com/gsyw/xxgk/202310/t20231025_7184053.html
联系我们时,请一定说明在“银行招聘网”上看到的,谢谢!
免责声明:本网站所发布内容为转载资讯,作为转载主体并不承担岗位真实性核查责任,仅供您浏览和参考之用,请您对相关内容自行辨别及判断,本网站不承担任何责任。如有内容、版权等问题请与本网联系删除。
热门标签: