首页 > 农村商业银行招聘 > 江阴农商银行招聘 > [江苏]2022年江阴农商银行熟练工招聘启事

[江苏]2022年江阴农商银行熟练工招聘启事

发布时间:2022-02-21 14:23   来源:江阴农商银行招聘 查看:打印  关闭
银行招聘考试备考资料

  2022年江阴农商银行熟练工招聘启事
  江苏江阴农村商业银行股份有限公司(证券简称:江阴银行,证券代码:002807,以下简称“江阴农商银行”)成立于2001年,是全国首家A股上市、全国首批改制成立、全国首批获准跨区域发展的农商银行。连续多年上榜“英国《银行家》杂志全球银行1000强”、“中国服务业企业500强”榜单;中国社会科学院首家中小银行研究基地;多次获颁“全国十佳农商银行”、“全国十佳竞争力银行”等荣誉;在全省农村金融机构管理考核中始终保持最高等级;根据业绩快报,截至2021年12月末,全行资产总额超1530.99亿元,全行总存款超1144.59亿元,总贷款超914.71亿元,存贷款市场份额始终位列江阴辖内同业首位。
  目前,在江阴地区拥有1家直属营业部、25家支行、49家分理处,外设常州无锡苏州3家分行,在江苏(昆山盱眙泰州高港区、睢宁)、安徽天长、当涂、芜湖市湾沚区)、贵州(仁怀)三省设立8家异地支行,在江苏、四川海南三省控股发起设立5家村镇银行。
  为进一步做强市场业务,现向社会招聘相关专业人才,热忱欢迎有识之士加盟。
  一、基本条件
  1.全日制普通高校或国际院校本科及以上学历,经济、金融、计算机等相关专业;
  2.年龄不超过35周岁(1987年1月1日以后出生);
  3.具有2年及以上相关工作经验;
  4.具有良好的职业道德,事业心、责任心强,遵纪守法,诚实守信,无不良记录;
  5.具有良好的沟通能力、组织协调能力和团队协作意识;
  6.具有较好的语言表达能力、吃苦耐劳精神,以及较强的学习和创新能力;
  7.身体健康,抗压能力较强,无违法违纪行为;
  8.特别优秀的相关条件可适当放宽。
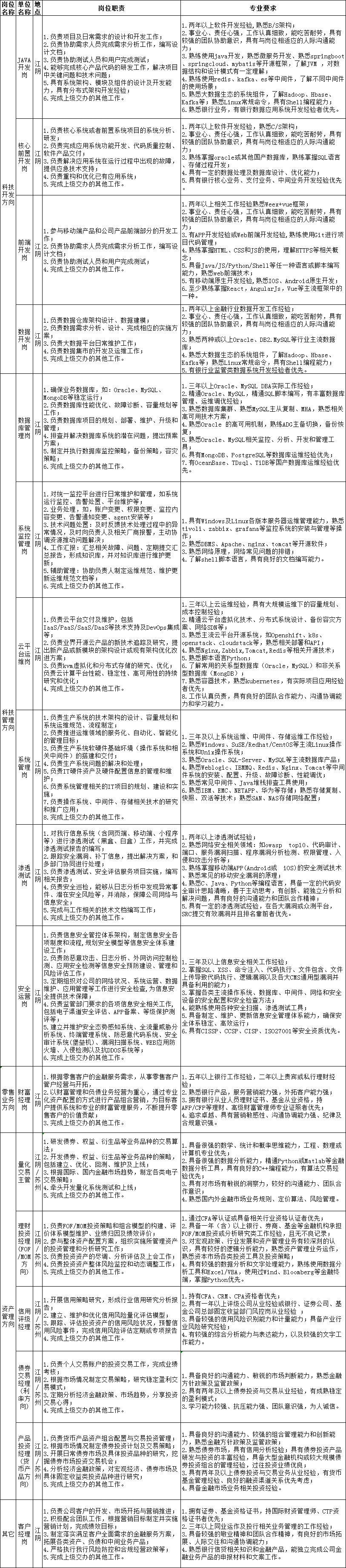
  二、招聘岗位及要求(本次引进符合要求熟练工20名)
招聘
  三、待遇
  一经录用,签订正式劳动合同,参照同业薪酬水平,根据各自能力水平提供具有竞争力相对应级别的工资薪酬,享受国家规定的社会保险。
  四、招聘程序和方法
  招聘工作坚持“公开、平等、择优”原则,包括报名、初选、资格复审、面试、体检、背景调查和聘用等环节。
  (一)报名和初选
  本次招聘统一采取网络报名,应聘者可登录报名网址(http://www.jybank.com.cn)并按要求注册、点击“岗位申请”进行报名。报名截止后15个工作日内未接到通知者,视为初选未通过。
  报名截止时间:2022年3月15日。
  (二)资格复审与面试
  本行将组织资格复审和面试,资格复审不合格的,取消面试资格;通过资格复审的,由本行通知统一参加面试。相关审核材料需提供原件及复印件,复印件请自留底稿,恕不退还。
  (三)体检和背景调查
  应聘者面试结束后,我行将在15个工作日内组织拟录用人员体检和背景调查,面试结束后15个工作日内未接到通知者,视为面试不通过。
  (四)聘用
  拟录用人员体检、背景调查通过者,本行将择优录用,并按规定办理聘用手续,被聘用人员如不服从分配或不愿签订劳动合同,本行有权不聘或解聘。
  五、注意事项
  1.本行根据应聘者提交的信息进行审核,审核贯穿招聘全流程,应聘者应对申请资料的真实性、完整性负责。如故意或过失提供虚假、不完整信息或材料,本行有权取消其应聘资格,解除相关协议约定,由此导致的一切后果由应聘者自行负责。
  2.本行有权根据岗位需求及报名情况等因素,调整、取消或终止相关岗位的招聘工作,并对本次招聘享有最终解释权。
  3.招聘期间,本行会通过电话、短信等方式通知审核进程或与应聘者联系,请保持通讯畅通。
  4.本次招聘工作不会以培训、报名等任何名义收取任何费用。
  5.符合我行亲属回避原则及银行业监管部门规定的其他条件。
  咨询电话:13812136306(科技类);0510-81660039(资管类);0510-86850169(其他类)。
  通讯地址:江苏省江阴市澄江中路1号。
  本简章由江阴农商银行负责解释。

分享到:

Back to Top