主页 > 农村商业银行招聘 > 鹿城农商银行招聘 > [浙江]鹿城农商银行2015年招聘公告

[浙江]鹿城农商银行2015年招聘公告

发布时间:2015-07-28 16:35  来源:鹿城农商银行招聘 查看:打印  关闭
银行招聘网(www.yinhangzhaopin.com)温馨提示:凡告知“加qq联系、无需任何条件、工作地点不限”,收取服装费、押金、报名费等各种费用的信息均有欺诈嫌疑,请保持警惕。

鹿城农商银行2015年招聘启事
浙江温州鹿城农村商业银行股份有限公司是一家经中国银监会批准,在原鹿城农村合作银行的基础上改制而成的股份制商业银行。目前,全行拥有营业网点52家,在岗员工800多人,全行坚持“做小、做广、做精”的经营理念,加快经营转型,进一步传承发扬“普惠金融进万家”的农信文化,并于今年推出温州首家银行系互联网投融资平台---“富民融通投融资平台”,为客户打造出一个新颖、便捷、安全的网络理财投资平台,实现财富增值。因业务发展需要,现面向社会公开招聘优秀人才若干名。
 
一、基本要求:身体健康,品行端正,具有良好的职业道德,无不良记录。
 
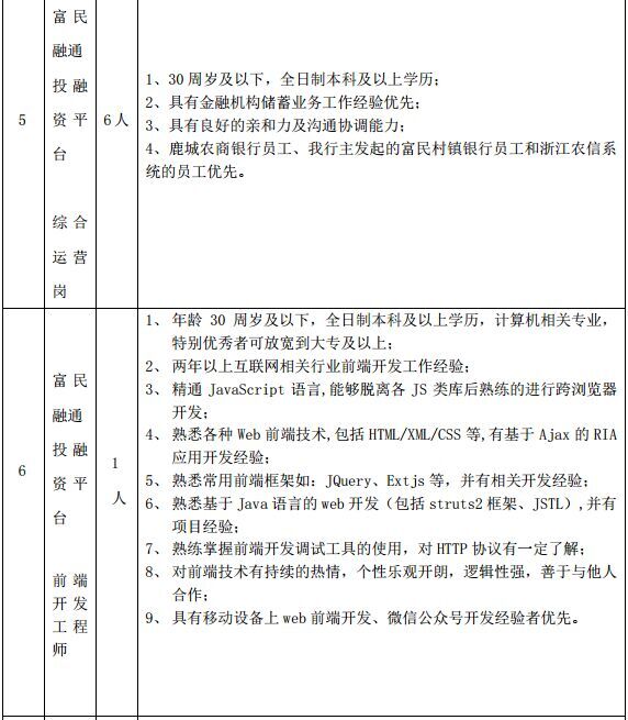
二、岗位要求:





          
三、报名时间及流程:
(一)报名时间:7月28日-8月11日
(二)报名流程:
1、网络报名:有意应聘者请下载《鹿城农商银行应聘报名表》,填写完毕后请将报名表命名为“姓名+应聘的岗位名称”,发送至报名邮箱lcbank2015@163.com
2、现场审核:完成网络报名后请于2015年8月11日前携网络报名表(打印)、个人简历、毕业证书、学位证书、身份证等复印件、近期正面2寸照片1张等相关材料送或邮寄至鹿城农商银行人力资源部(温州市车站大道547号信合大厦A幢四楼,邮编:325000)。经初审合格者将通知面试或笔试。未被录用人员的材料代为保密,恕不退还。
联系人:黄先生;电话:0577-88077085。 
鹿城农商银行 
二〇一五年七月二十八日

分享到:

Back to Top