万宁国民村镇银行(简称“本行”)于2012年3月21日成立,是由中国银监会批准设立的一家地方性股份制银行,立足支持海南万宁市产业特色,坚持本地经营原则,为“三农”、小微企业、个体工商户和社区居民提供金融支持与服务,享有独立法人地位,决策灵活快捷。
现根据业务发展需要,拟向社会公开招聘符合条件的正式员工21名,其中客户经理12名,综合柜员8名,科技人员1名。
一、招聘条件
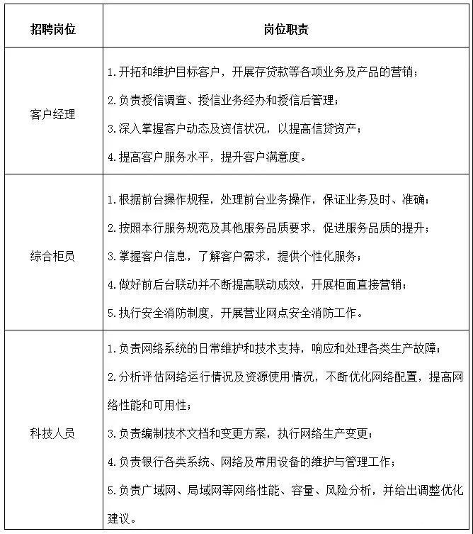
二、岗位职责
三、招聘程序
本次招聘将通过资格初审、笔试、资格复审、面试、培训考核、背景调查及综合考评等程序,择优录取。根据疫情防控要求,应聘人员须符合考试期间疫情防控规定,落实防疫措施,报名后请务必密切关注报名网站发布的相关信息及国家、海南省有关疫情防控公告信息,做好应聘准备,必要时适当调整相关事项,请应聘人员理解、支持和配合。
(一)报名与资格初审
1.组织报名。报考人员只限报一个招考岗位,报考多个岗位的人员视为自动放弃考试资格。
2.报名时间:2021年3月5日9:00-3月15日17:00。
3.报名方式
本次招聘采取网上报名方式,不收取报名费。应聘人员点击报名系统网址登录“万宁国民村镇银行2021年第一期人员考试报名系统”(以下简称报名系统)进行网上报名。报名系统网址如下:
应聘人员须认真阅读本公告及相应附件,详细了解招聘程序和注意事项等,在规定的报名时间内登录报名系统注册,填写并提交报考申请,包括填写报名信息、上传照片和其他所需证明材料、查询资格审查结果、打印准考证等环节。
4.报名材料上传
(1)有效期内的二代身份证国徽面、个人面(报名必须使用有效期内的二代身份证,报名与考试时使用的身份证必须一致);
(2)户口簿首页及户口簿个人页(含集体户口);
(3)本人近期正面免冠电子证件照(仅限jpg格式,200kb以内);
(4)毕业证书;
(5)学位证书(如有);
(6)大专及以上学历需提供《教育部学历证书电子注册备案表》。通过教育部指定的唯一学历查询网站中国高等教育学生信息网www.chsi.com.cn在线验证获取,表中须带有二维验证码在线验证服务;
2021年应届毕业生未取得《教育部学历证书电子注册备案表》的,须提供《教育部学籍在线验证报告》;
(7)个人及配偶征信报告。携带本人身份证可到各市县的人民银行进行打印,报告日期须为2021年3月期间。已婚者需提供配偶征信报告,要求同上;
(8)无犯罪证明材料。在户籍所在地派出所开具,海南籍考生可在警务便民服务站自助设备办理,或微信搜索“海南警民通”小程序在线办理;
(9)从业资格证书或专业技术资格证书(如有);
(10)岗位要求驾照的,须提供含驾驶证等级的内页部分;
(11)岗位所需的其他证明材料。
5.查询资格审查结果
应聘人员提交报名材料后,须在2021年3月14日12:00前及时登录系统查询资格审查结果,避免未及时查询,导致需要补充材料的应聘人员未能在报名截止时间之前提交补充材料,错失报名资格。
资格审查合格的,不得改报或再报其他岗位;资格审查不合格的,可按审查意见要求,修改报名信息或补充材料后,重新提交或者改报其他符合要求的岗位。
报名系统将于2021年3月15日17:00准时关闭,2021年3月15日12:00后提交材料者,如果资格审查仍不合格,不能参加考试。
6.报名要求
(1)资格审查合格的应聘人员不能再报考其他岗位,并须使用同一有效期内的二代身份证(有效期内的临时身份证)参加考试。
(2)请应聘人员保持报名时所留联系电话畅通,以便通知有关事宜,如因所留电话错误或无法接通等,责任自负。
7.打印准考证
资格审查合格的应聘人员,应在报名时间结束后,随时关注待君网网站,在规定时间内登录系统打印笔试准考证,按笔试准考证上指定的时间、地点及有关要求,携带笔试准考证和本人有效期内的二代身份证(有效期内的临时身份证)参加笔试,逾期未打印笔试准考证及相关证件不符合规定要求而影响考试的,责任自负。
(二)考试
考试由笔试、面试两部分组成。考试综合成绩按笔试成绩50%+面试成绩50%计算(四舍五入精确到小数点后两位)。以招聘岗位考试综合成绩由高到低排名,按照岗位招聘人数进入本行开展培训考核。
笔试、资格复审、面试地点均在海南省万宁市,具体时间、地点另行通知。
1.笔试
(1)采取闭卷方式进行,满分为100分。笔试内容为
公共基础知识。
(2)笔试时间和地点:详见笔试准考证。
2.资格复审
(1)资格复审人选从应聘人员中,根据笔试成绩按1:3比例由高到低确定。排名末位出现并列的,一并进入面试资格复审。达不到规定比例的,按实际人数确定面试资格复审人选。
(2)面试资格复审须要求应聘人员在规定时间内提供以下材料原件及复印件:报名表(附件下载填写),个人身份证、户口簿、学历证书、学位证书、专业资格证书、个人及配偶征信报告 、无犯罪证明材料(需提供原件)及其他资历证明材料原件、影印件、复印件。资格复审后原件交还给考生,复印件由用人单位留存。
(3)经资格复审不符合报考资格条件的,或提供材料不全或有关材料主要信息不实的,影响资格复审结果的,取消其面试资格;无故不按招录单位规定的时间和地点报送资格复审材料的,视为自动放弃面试资格。空缺名额从报考同一岗位的考生中按笔试成绩由高到低依次递补,递补人员成绩相同,则按照招聘公告有优先条件的进入面试,同等条件则一同进入面试。资格复审时间及地点另行通知。
3.面试
(1)采取结构化面试形式进行,重点测试综合分析、言语表达、组织策划、人际关系、应变能力及自我认知程度等。
(2)面试合格分数线为60分。达不到面试合格分数线的予以淘汰。
(3)未在规定时间内参加面试的,视为自动放弃面试资格,届时将不再递补。
4.其他说明
(1)报考同一岗位的有2名以上应聘人员出现考试综合成绩相同时,其中金融、经济、财务、会计、统计、计算机、法律、市场营销等专业或具有相应从业资格证书及有存款资源的在同等条件下优先录用。
(2)笔试成绩、面试成绩和考试综合成绩均在待君网公布。
(三)体检
从达到面试合格分数线(含60分)的应聘人员中,根据综合成绩由高到低按招聘人数1:1比例确定体检对象,体检统一组织。体检不合格的依次递补。
(四)录用
合格人员与万宁国民村镇银行签订劳动合同,工作地点为海南省万宁市辖区内(含各乡镇)。
四、福利薪酬待遇
根据国家相关规定及招聘岗位薪酬管理相关制度进行薪酬核定及发放。
五、用工形式
招聘岗位人员均为正式员工。
六、其他事项
(一)经审查符合条件者,将通过电话、短信通知应聘人员笔试、面试信息,请保持通讯畅通,如因个人原因无法取得联系或错过网上发布信息,则视为应聘人员主动放弃;
(二)应聘人员信息仅用于此次招聘,此次应聘对所有应聘人员信息予以保密,应聘资料恕不退还;
(三)应聘人员应对提供材料的真实性、全面性、关联性负责,如有不实,一经发现立即取消其应聘资格或解除劳动合同,由此导致的后果由应聘人员自行负责;
(四)本次岗位人员招聘,不指定考试用书,不举办任何形式的补习班、辅导班,也不向应聘人员收取报名费、考试费等任何费用,请应聘人员认真阅读本公告内容,准确填写报名信息;
(五)请应聘人员按相关公告要求进行报名,恕不接受拜访咨询;如有任何疑问请拨打联系方式进行咨询;
(六)招聘组咨询电话:0898-36218315;报名系统咨询电话:0898-65230708(咨询时间:上午9:00-11:30;下午15:00-17:30,节假日不予咨询,敬请谅解)。
