跨境银行间支付清算有限责任公司(简称“跨境清算公司”)是中国人民银行所属企业。作为中国人民银行主管的国家金融基础设施,跨境清算公司以“哪里有人民币,哪里就有CIPS服务”为使命担当,以多元化服务和多样化产品满足不同类型机构不同层次的业务需求,全力把CIPS系统建设成为人民币国际支付清算的“主渠道”。现遵循中国人民银行公开招聘相关工作要求,按照“公开、平等、竞争、择优”的原则,诚邀具有良好政治素养、践行金融为民理念、具有家国情怀的优秀毕业生加入跨境清算公司!
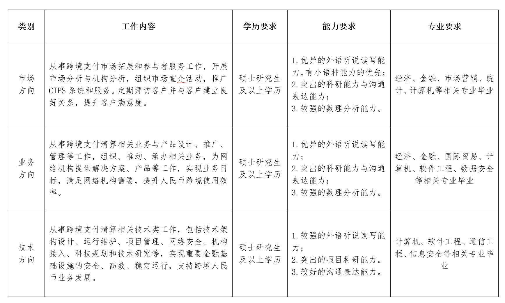
一、招聘方向
二、招聘对象
1、境内高校:普通高等院校2025届应届毕业生,硕士研究生及以上学历。
2、境外院校:境外高校2025年毕业的学生,硕士研究生及以上学历,能够在2025年12月底前获得境外院校学位证书、教育部出具的学历学位认证,且在国内未就业。
三、基本条件
1、具有中华人民共和国国籍,拥护中华人民共和国宪法,拥护中国共产党领导和社会主义制度。
2、具有良好的政治素质和道德品行。
3、具备优异的外语听说读写能力,能与境外合作机构人员进行顺畅业务沟通交流。
4、具备较强的学习能力、抗压能力、团队协作能力和沟通能力,具有较强的责任心和主动性。
5、在校表现良好,学业成绩优秀,专业功底扎实,在校期间有优秀或研究成果者优先。
6、具有正常履行工作职责的身心条件。
7、符合中国人民银行及公司任职回避相关规定。
四、报名须知
(一)招聘程序
招聘程序包括简历筛选、笔试、面试、体检、考察、公示、签约等环节,具体以通知为准。
(二)简历投递时间
简历投递截止时间为2024年11月10日。
(三)简历投递方式
有意向报名的候选人,请将个人简历通过智联招聘平台进行网上投递。除网上报名外,不接受其他形式的报名。
(四)有关说明
1.应聘者应认真填写个人简历,确保个人信息真实、完整、准确。如发现候选人简历信息与事实不符的,跨境清算公司有权取消其应聘资格。
2.本次招聘相关安排将通过邮件、短信等方式通知本人,应聘者务必提交本人准确的联系方式并保持通讯畅通。
3.我公司有权根据岗位需求变化及报名情况等因素,调整、取消或终止个人岗位的招聘工作,并对本次招聘享有最终解释权。
(五)联系方式
联系人:陈老师 021-63121539。


扫描上方二维码咨询银行校园招聘问题
2026上海地区银行招聘资讯群:962221211

原标题:跨境银行间支付清算有限责任公司2025届应届毕业生招聘公告
文章来源:https://www.cips.com.cn/cips/2024-10/18/article_2024101815440645546.html