首页 > 城市商业银行招聘 > 绍兴银行招聘 > [浙江]2022年绍兴银行上虞支行诚聘英才公告

[浙江]2022年绍兴银行上虞支行诚聘英才公告

发布时间:2022-01-24 11:38   来源:绍兴银行招聘 查看:打印  关闭
银行招聘考试备考资料

2022年绍兴银行上虞支行诚聘英才公告
  绍兴银行成立于1997年,是一家有梦想、有激情、奋力奔跑的地方法人银行。目前注册资本35.38亿元,员工2400余人,分支机构109家,经营区域覆盖绍兴、嘉兴舟山台州湖州温州6个地市,并发起设立浙江兰溪越商村镇银行,逐步形成“立足绍兴、覆盖全省、辐射长三角”的业务网络。
  绍兴银行上虞支行是绍兴银行下辖一级支行,成立于2006年11月28日,位于上虞区市民大道588号,现有员工120人,下辖营业部、崧厦支行、小越支行、章镇支行、东关支行、文创支行、丰惠支行、港区支行8家机构。扎根上虞16年来,绍兴银行上虞存贷款规模超160亿元,信贷支持企业达500余家,曾获绍兴市国资委颁发的“先进基层党组织”和“清廉国企”荣誉称号,连续多年被评为“区金融创新支持经济发展优胜单位”、“区纳税百强企业”,银行业A等金融机构等荣誉称号。
  因支行业务发展需要,我们热忱欢迎各位英才加盟,携手同行,共创辉煌!
  一、招聘岗位、人数和条件
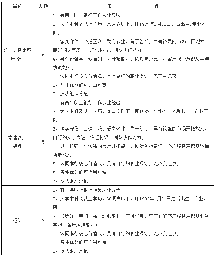
招聘
  备注:
  1、工作地点:上虞本级、崧厦、小越、章镇、东关、文创、丰惠、港区。
  2、若应聘人数比例不足1:1时,可适当放宽条件,是否进入面试,由招录单位另行通知。
  二、福利待遇
  本次招聘,一经录用即为绍兴银行员工,除享受国家政策规定的五险一金、年休假等外,还提供学习培训、午餐或午餐补贴、健康体检等。
  薪酬由基本薪酬和绩效考核薪酬组成。绩效考核薪酬根据绍兴银行相关考核办法确定。
  三、报名方式及注意事项
  1、请报名人员进入绍兴银行官网——人才招聘——下载填写《绍兴银行应聘登记表》(需填写“应聘岗位”一栏,若不填写,视为无效报名),将登记表及身份证、学历证书、专业技术职务证书、近年来所获荣誉证明等各类证件电子版本放在一个压缩包内,发送至2044919243@qq.com,邮件主题为“2022招聘-姓名-应聘岗位”。
  2、初审通过人员,我行将及时通知面试时间,如审核未通过,应聘材料恕不退还。面试评分设以下六个方面内容,分别是仪容仪表(10分),沟通能力(20分),应变能力(10分),工作阅历(10分),专业能力(30分),组织协调(20分),由评委根据应聘人员的现场表现进行逐项打分。
  3、应聘者需对个人信息的完整性和真实性负责,不得弄虚作假,否则我行有权取消其考试和录用资格,后果由应聘者本人承担。
  4、面试、录用等招聘环节的通知和相关信息均以电话或短信形式通知,请保持通讯设备畅通。
  5、报名截止日期:2022年2月10日24时。
  联系人:唐女士 0575-82195911
  地址:绍兴市上虞区市民大道588号绍兴银行上虞支行

分享到:

Back to Top