在全球银行品牌价值500强榜单上,招商银行已进入了全球10强。在《财富》世界500强榜单中,招商银行连续9年入榜。
招商银行上海分行始终秉承“因您而变、因势而变”的经营理念,以良好的口碑赢得了客户的信赖和社会各界的赞誉。为向优秀在校生提供岗位实践平台,助其了解银行业务、金融知识,上海分行开启2022寒假实习生招募,欢迎有志加入招行的同学们积极报名!
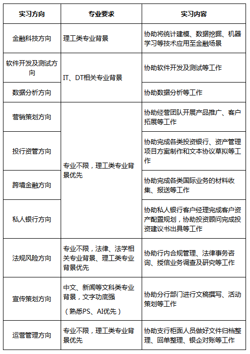
一、招聘岗位
二、实习安排
(一)实习时间:2022年1月-3月
(二)出勤要求:一周出勤3天及以上,累计天数不少于15个工作日
(三)实习地点:上海分行各单位
(四)实习福利
1. 专业训练:报到前统一培训,报到后导师一对一带教,观摩实操银行核心业务。
2. 实习补贴:300元/天。实习期满后,补贴按实际出勤天数发放,并可开具实习证明,实习期间亦有实习保险。
3. 招聘直通:优秀实习生通过选拔可直通2022暑期实习OFFER;符合条件的2023届毕业生后续通过选拔更可直通2023
校园招聘OFFER!
三、申请条件
(一)国内、境外高等院校全日制本科及以上非应届在校生(在读大一、大二、大三、研一、研二等)
(二)诚实守信,具有较强的责任心、学习能力和良好的团队协作精神,具备良好的书面及口头表达能力。
四、应聘流程
简历投递(截止2022年1月31日)→面试→实习OFFER
后续安排请以短信通知为准。
五、应聘方式
(二)“招商银行招聘”微信公众平台:“招了-实习生招聘-上海分行”投递。
六、温馨提示
(一)个人信息的完整性、真实性将直接影响简历筛选,请在提交前确认您的资料详细完整、真实无误。
(二)应聘期间请勿变更手机号码,后续安排将通过短信通知,请注意取消手机屏蔽设置。
(三)应聘渠道以官网为准,本次招聘不收取任何费用。
(四)联系邮箱:career_cmbsh@126.com


22/23上海银行校园招聘:575388109
