手机站
微博
关注银行招聘网
微信
银行招聘网
官方微信
网站工具
放到桌面
添加网站到收藏
2019全国银行校园招聘:
777413812
2019江苏省农商行招聘:
316776351
2018银行在职新人交流:
574636124
网站导航
全部银行
|
热门专题
|
地区大全
中国银行招聘信息发布门户网站,全国多家银行签约本网站为银行招聘信息合作发布媒体!
网站首页
最新招聘
校园招聘
国家银行
商业银行
外资银行
城商银行
农村信用社
农商银行
招聘指南
面试考题
北京
上海
吉林
辽宁
河北
河南
山东
陕西
湖北
湖南
浙江
江苏
安徽
四川
云南
贵州
广东
福建
重庆
天津
长春
沈阳
石家庄
郑州
济南
西安
武汉
长沙
杭州
南京
合肥
成都
昆明
贵阳
广州
福州
主页
>
农村商业银行招聘
>
江苏滨海农商银行招聘
> [江苏]江苏滨海农商银行招募大学生参加2016年新春社会实践活动
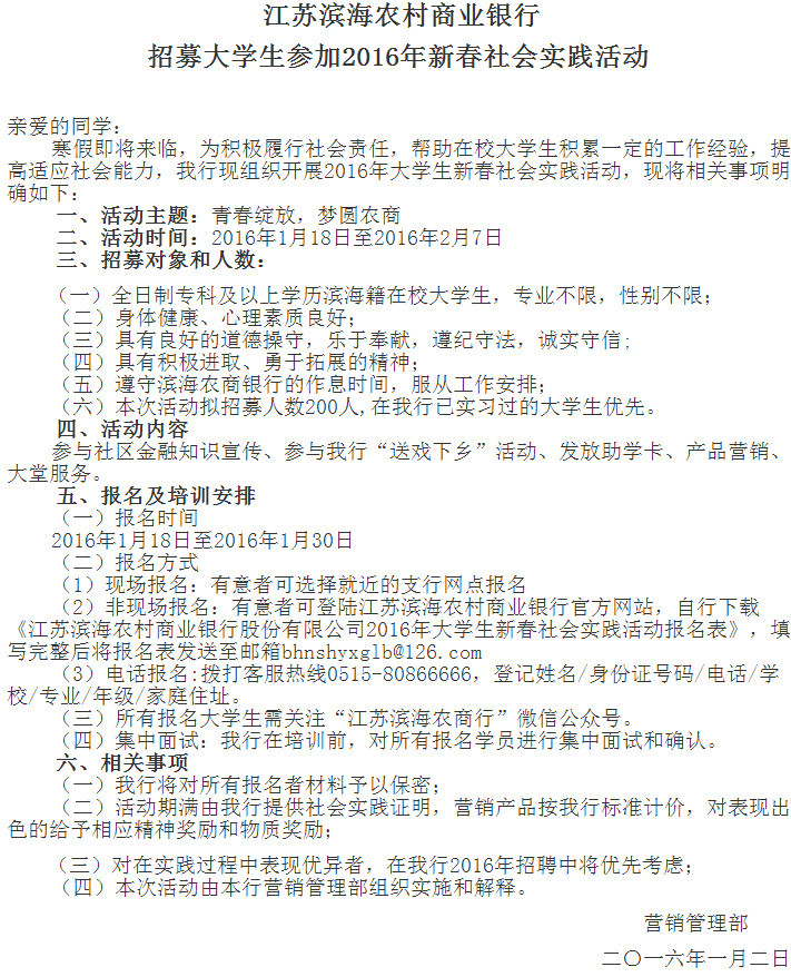
[江苏]江苏滨海农商银行招募大学生参加2016年新春社会实践活动
发布时间:2016-01-07 10:59 来源:
江苏滨海农商银行招聘
查看: 次
打印
关闭
银行招聘网(www.yinhangzhaopin.com)温馨提示:凡告知“加qq联系、无需任何条件、工作地点不限”,收取服装费、押金、报名费等各种费用的信息均有欺诈嫌疑,请保持警惕。
江苏
滨海农商银行招募大学生参加2016年新春社会实践活动
江苏滨海农商银行招募大学生参加2016年新春社会实践
分享到:
联系我们时,请一定说明在“银行招聘网”上看到的,谢谢!
热门标签:
江苏
银行招聘
江苏滨海农商银行招聘
江苏滨海农商银行
银行
上一篇:
[江苏]江苏滨海农商银行2015年社会招聘专业人才
下一篇:
[江苏]江苏滨海农商银行2016年专业人才招聘公告
网友们正在看的信息
[全国]2019年恒丰银行校园招聘启事
[全国]2019年中国农业发展银行校园招聘考点预约及准考证打印通知
[安徽]2018年徽商银行合肥分行社会招聘公告
[全国]2019年中国工商银行校园招聘统一考试笔试预约注意事项
[安徽]2018年杭州银行合肥分行招聘启事
[安徽]2018年东莞银行合肥分行社会招聘启事
[广东]2019年中国人民银行深圳市中心支行聘用制员工招聘公告
[广东]2019年广东省农村信用社联合社校园招聘公告
[湖北]2018年兴业银行武汉分行社会招聘启事
[江苏]2018年中国工商银行江苏分行社会招聘公告
[河南]2018年洛阳银行专业人员招聘公告
[山东]2019年山东省人民银行系统业务操作岗位聘用制员工招聘公告
[湖北/重庆]2018年汉口银行总行审计部审计岗招聘启事
[安徽]2019年安徽省人民银行系统业务操作岗位聘用制员工招聘公告
[上海]2018年江苏银行上海分行社会招聘启事
[山东]2018年齐商银行济南市中支行(筹)招聘启事
与本文相关的信息
更多 >>
[江苏]2019年滨海农村商业银行秋季校园招聘公告
[江苏]2018年江苏滨海农商银行业务熟练工招聘启事
[江苏]2018年江苏滨海农商银行专业人才招聘启事
[江苏]2018年江苏滨海农村商业银行春季校园招聘简章
[江苏]2018年滨海农商行大学生新春社会实践招募200人公告
[江苏]2018年滨海农村商业银行校园招聘公告
[江苏]2017江苏滨海农商银行专业人才招聘启事
[江苏]2017年江苏滨海农商银行专业人才招聘启事
[江苏]2017年江苏滨海农商银行大学生村官招聘启事
[江苏]2017年滨海农商行新春大学生社会实践招募公告
[上海]2016年江苏滨海农商行上海信息服务中心招聘启事
[江苏]2017年江苏滨海农村商业银行员工校园招聘简章
[江苏]2016年江苏滨海农商银行专业人才招聘启事
[江苏]2016年江苏滨海农商银行暑假招募大学生实践公告
[江苏]江苏滨海农商银行2016年专业人才招聘公告
[江苏]江苏滨海农商银行2015年社会招聘专业人才
Back to Top