银行招聘网(www.yinhangzhaopin.com)温馨提示:凡告知“加qq联系、无需任何条件、工作地点不限”,收取服装费、押金、报名费等各种费用的信息均有欺诈嫌疑,请保持警惕。
2018中国建设银行校招QQ交流群:624145398
一、招聘机构及人数
中国建设银行内蒙古区分行,招聘150人。
二、招聘岗位:客户服务类岗位:从事柜面服务等工作。
根据人才成长规律,着眼于员工长远发展,以上所有岗位录用人员均须在我行基层营业网点工作两年以上。
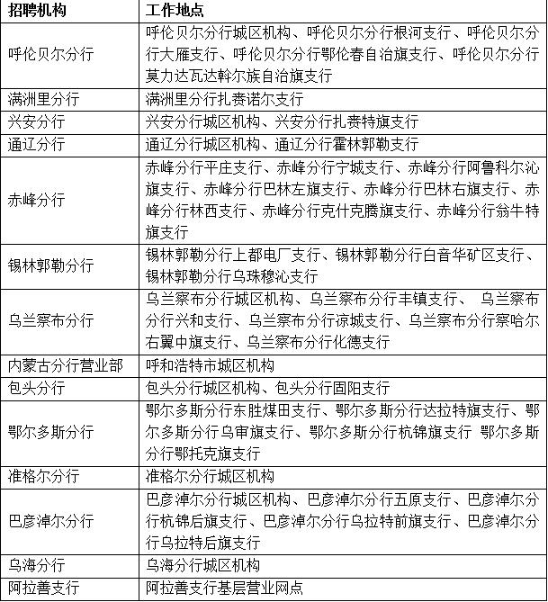
三、工作地点

四、招聘条件
本次招聘在符合《中国建设银行境内分支机构2018年度校园招聘公告》中“基本条件”的基础上,还应满足以下要求:
(一)境内高等院校应届毕业生须具有全日制普通高等院校大学本科(含)及以上学历、学位,且在2018年1月至7月之间毕业,报到时取得国家认可的就业报到证、毕业证和学位证。
境外院校归国留学生应当在2017年1月至2018年7月之间毕业,并在报到时取得国家教育部出具的学历(学位)认证。
(二)应聘者须为初次就业,未与其他单位建立劳动关系。
(三)具有良好的外语沟通能力,具体要求如下:
1.应聘内蒙古分行营业部(呼和浩特市城区机构)的:
①大学本科毕业生须通过国家大学英语四级(CET4)考试(成绩在425分及以上),或托业(TOEIC)听读公开考试630分及以上,或新托福(TOEFL-IBT)考试75分及以上,或雅思(IELTS)考试5.5分及以上;
②研究生及以上学历毕业生须通过国家大学英语六级(CET6)考试(成绩在425分及以上),或托业(TOEIC)听读公开考试715分及以上,或新托福(TOEFL-IBT)考试85分及以上,或雅思(IELTS)考试6.5分及以上。
2.英语专业毕业生应至少达到专业英语四级(含)以上水平。
3.主修语种为其他外语的,应通过该语种相应的外语水平考试(如专业四级、八级等)。
4.以上外语考试成绩及证书报到时须在有效期内。
五、相关说明
(一)招聘期间,我行将通过网站招聘系统提示、电子邮件等方式与应聘者联系,请保持通信畅通。
(二)中国建设银行有权根据岗位需求变化及报名情况等因素,调整、取消或终止个别岗位的招聘工作,并对本次招聘享有最终解释权。
六、联系方式
电子邮箱:nm_zhaopin.nm@ccb.com
联系电话:0471-4593116