一、招聘机构及人数
中国建设银行河北省分行,招聘680人。
二、招聘条件
本次招聘在符合《中国建设银行境内分支机构2022年度校园招聘公告》中“招聘基本条件”的基础上,还应满足以下要求:
(一)境内院校毕业生须具有普通高等院校大学本科(含)及以上学历、学位,且在2021年1月至2022年7月之间毕业,报到时取得国家认可的就业报到证、毕业证和学位证。
境外院校归国留学生须在2021年1月至2022年7月之间毕业,并在报到时取得国家教育部出具的学历(学位)认证。
(二)未与其他单位建立劳动关系。
(三)具有良好的外语沟通能力,具体要求如下:
1.应聘
石家庄市城区机构及各所辖各地市分行城区机构的:
(1)大学本科毕业生须通过国家大学英语四级(CET4)考试(成绩不低于425分),或托业(TOEIC)听读公开考试(成绩不低于630分),或新托福(TOEFL-IBT)考试(成绩不低于75分),或雅思(IELTS)考试(成绩不低于5.5分)。
(2)研究生及以上学历毕业生须通过国家大学英语六级(CET6)考试(成绩不低于425分),或托业(TOEIC)听读公开考试(成绩不低于715分),或新托福(TOEFL-IBT)考试(成绩不低于85分),或雅思(IELTS)考试(成绩不低于6.5分)。
2.英语专业毕业生应至少达到英语专业四级(含)以上水平。
3.主修语种为其他外语的,应通过该语种相应的外语水平考试(如专业四级、八级等)。
三、招聘岗位及说明
1.管理培训生。作为一级分行、二级分支行部门及网点负责人岗位的管理人才储备,在基层进行一定期限的培养锻炼后,根据培养情况,安排在一级分行、二级分支行部门工作,或作为网点负责人的后备人选。管理培训生应毕业于境内外知名院校,并通过大学英语六级(425分以上)或同等水平的英语能力考试,境内院校毕业生须在2022年1月至7月之间毕业。
2.科技类专项人才。主要从事数据挖掘分析、大数据营销、技术研发、系统运营维护等相关工作,重点招收数理统计、计算机、软件工程、通信工程及其他理工类专业毕业生。新员工入职后,有机会安排至分行金融科技部,或总行运营数据中心、大数据智慧中心、金融科技子公司(含各事业群)等机构跟岗学习。
3.综合营销岗。主要从事客户服务、柜面服务及业务营销等工作。新员工入职后,先在基层网点柜员等岗位进行培养锻炼,根据个人表现及工作需要,聘任至营业网点或其他机构相关岗位。
4.大学生村官报名通道。大学生村官群体应聘时,请在填报志愿时选择“大学生村官报名通道”。大学生村官应聘者在符合本公告“招聘条件”(除毕业时间要求)基础上还需符合以下应聘要求:
(1)普通高等院校本科及以上学历毕业后即选聘为大学生村官,且将于2021年7月至2022年7月第一个任期期满。
(2)大学生村官聘期内考核结果应为“称职”及以上,录用入职时能够提供由县委组织部门出具的聘用期间工作鉴定。
(3)大学生村官群体招聘主要面向除
秦皇岛分行和河北雄安分行之外其他分行的县域机构(在所报二级分行“其他县域机构”入口处报名,录用后由相关二级分行在所辖县域内进行分配)。
根据人才成长规律,着眼于员工长远发展,新员工入职后应在我行基层岗位工作两年以上。
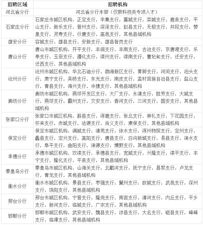
四、工作地点
五、招聘程序
包括报名、初选、笔试、面试、体检和录用等环节。
(一)报名。本次招聘分为官网报名和移动端报名两种方式,具体说明如下:
1.官网报名。应聘者可以直接登陆我行官方网站诚聘英才频道(http://job.ccb.com)并按要求进行注册、报名。
2.移动端报名。关注“中国建设银行人才招聘”公众号,通过公众号底部“我要应聘”入口进行报名。
每位应聘者最多可填报两个志愿,在报名截止日之前可修改两次志愿,调整志愿顺序也算一次修改。请根据招聘需求及个人情况选择志愿。志愿选择及顺序非常重要,请慎重考虑。报名截止时间为2021年10月9日24点(
北京时间)。
(二)初选。我行将对应聘者进行初选,并确定参加笔试人员名单。
(三)笔试。初选通过人员将参加我行统一组织的在线笔试。报名过程中,应聘者需填写笔试科目意向,填写内容仅代表应聘者的笔试申请意向,并不代表已获得我行笔试资格,获得笔试资格的应聘者将收到我行发送的笔试通知,届时我行将根据应聘者在报名时选择的笔试科目进行笔试安排。本次招聘将组织在线笔试,应聘者无需选择笔试城市。
本次招聘笔试分为综合类和信息技术类两个科目,主要考察应聘者的专业知识、职业能力和综合素质。其中,综合类笔试侧重考察经济学、财政金融学、货币银行学、会计学基础、法律、营销、管理、数理统计、信息技术等方面应知应会的知识;信息技术类笔试侧重考察计算机网络、操作系统、软件工程、信息安全、设计模式、数据结构与算法、开发语言语法、数据库(语法)等方面应知应会的知识。应聘者可在综合评估自身知识储备后任意选择一种笔试科目。
本次招聘仅进行一场笔试,因此应聘者一、二志愿选择的笔试科目应相同,笔试成绩将在一、二志愿中通用。
(四)面试和体检。我行将组织考试通过人员面试和体检。
(五)录用。我行将择优录用应聘者。
六、相关说明
(一)招聘期间,我行将通过网站招聘系统提示、电子邮件等方式与应聘者联系,请保持通信畅通。
(二)中国建设银行有权根据岗位需求变化及报名情况等因素,调整、取消或终止个别岗位的招聘工作,并对本次招聘享有最终解释权。
(三)为践行大行责任,助力乡村人才振兴,关爱贫困大学生群体,建设银行校园招聘招录过程中在同等条件下优先照顾贫困大学生。贫困大学生应符合以下认定标准之一:1.纳入生源地扶贫办等政府相关部门登记在册的贫困家庭名单;2.纳入高等院校贫困生库;3.获得贫困大学生国家励志奖(助)学金;4.生源户籍为国家乡村振兴重点帮扶县的农村户籍。
七、联系方式
电子邮箱:zhaopin.he@ccb.com
欢迎关注“中国建设银行人才招聘”公众号,及时获取我行最新招聘动态!

