宁波,简称“甬”,计划单列市,世界第四大港口城市,自2018年起全市GDP持续破万亿,上榜“新一线”城市,长三角五大区域中心之一,全国文明城市,中国最具幸福感城市。
1999年,招商银行宁波分行在三江水畔落地生根,为直属总行管理的一级分行,2007年在沿海发达城市
台州开设了首家异地分支机构台州分行。招商银行宁波分行共拥有34家经营分支机构,正式员工1100余人。目前,全折资产总额、零售管户资产时点突破千亿元。2018、2019、2020、2021连续四年获得系统内“优秀分行”荣誉;连续四年员工满意度系统内排名前十。监管评级名列前茅。
为积极响应国家“稳就业”“保就业”号召,招商银行宁波分行启动海外留学生招聘专场。
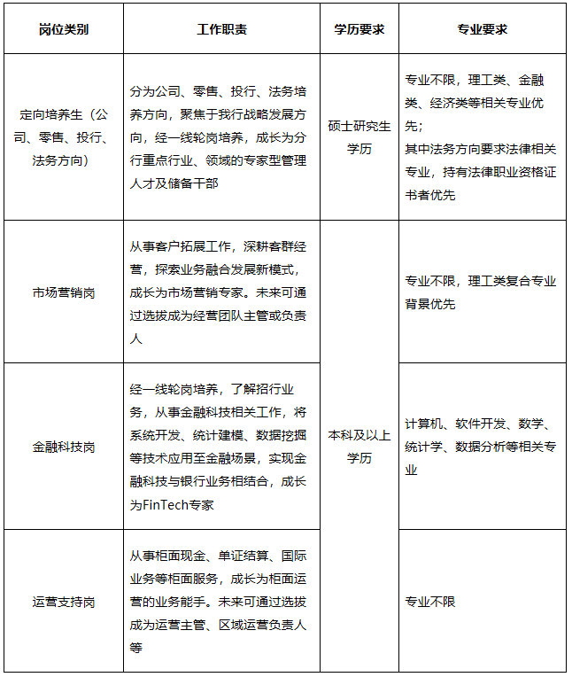
一、招聘职位

二、申请条件
(一)海外院校应届毕业生,毕业时间为2022年1月1日至2023年8月31日。
(二)品行端正,性格开朗,身体健康,无不良行为记录,初次就业、未与其他单位建立劳动关系。
(三)具有较强的责任心、学习能力和良好的团队协作精神;具有良好的书面及口头表达能力;认同招行文化,立志在宁波、台州地区长期发展。
三、宁波政府人才引进政策
(一)在宁波首次购房补助
全日制本科及以上毕业生十年内,享受总额2%的购房补贴,最高不超过8万元。
(二)在宁波就业补助
世界100强大学毕业的本科及以
上海外留学人才,一次性可领补助金5万元。
(三)租房补贴
全日制硕士学历毕业生,或本科为国内院校全日制“双一流”院校或“双一流”专业的毕业生,在宁波无房产,政府给予每月1000元补贴,累计不超过36个月。
(四)人才培养
硕士攻读补贴:工作3年以上,攻读专业岗位对口且符合宁波产业发展方向的硕士学位,取得相应学位证书后可申请学费50%的补贴,补贴额度最高不超过5万元。
四、招聘流程
(一)招聘安排
简历投递→校园宣讲→简历筛选→统一线上笔试→三轮面试→职前体检→发放offer
(二)我们将提供三种方式助力您梦想靠岸
1、官方网站:
应聘者请登录招商银行官方招聘网站:http://career.cloud.cmbchina.com(选择“用户登录”进行注册),点击“校园招聘-各机构校园招聘-宁波分行”,申请感兴趣的职位并投递简历。
2、官方微信:
关注“
招商银行招聘”微信公众平台,点击“招了”,选择“校园招聘-宁波分行”,申请感兴趣的职位并投递简历。
3、招商银行APP:
下载招商银行APP,登录后搜索“招商银行招聘”功能模块,点击“校园招聘-全部岗位”,机构选择“宁波分行”,申请感兴趣的职位并投递简历。
简历投递截止日期:2022年10月10日
五、温馨提示
(一)所有个人资料必须真实无误,如有虚假信息,申请人将会被取消申请资格;简历投递过程中请务必上传个人照片。
(二)分行所有通知主要通过95555短信发送到您的手机(不能回复)。当您的手机号码变更时,请及时更新注册信息,这是我们跟您联系的重要渠道。
(三)应聘渠道以招商银行官网网申为准。招商银行招聘不收取任何费用!
联系电话:0574-87015502 郭老师
我们期待,与您同行,梦想靠岸!

