一、中国光大银行信用卡中心简介
中国光大银行信用卡中心直属于中国光大银行总行,隶属于世界500强中国光大集团。中国光大银行信用卡中心着力打造“懂你”的信用卡,提出“你懂世界,而我懂你”的品牌理念,坚持以创新促发展,推出覆盖广泛客户群体和消费场景的信用卡产品;以服务做强品牌,打造切合客户特征、市场热点的主题营销活动,提升品牌影响力和客户体验度;以科技赋能风控,引入大数据和人工智能技术强化风险监测、预警及应对能力。基于先进的技术系统支持,光大信用卡成为国内***建立以数据仓库为基础、以商业智能为核心的科学决策支持体系,实现了信用卡业务的精准化管理和营销,并创立了基于模型技术的“信贷工厂”作业模式,资源配置效率和风控水平同业领先。
成立至今,我们获得国内外卡组织及社会机构颁予的“中国信用卡品牌君鼎奖”、“杰出信用卡创新奖”、“高端产品设计奖”、 “银联卡推广贡献奖”等多项荣誉。
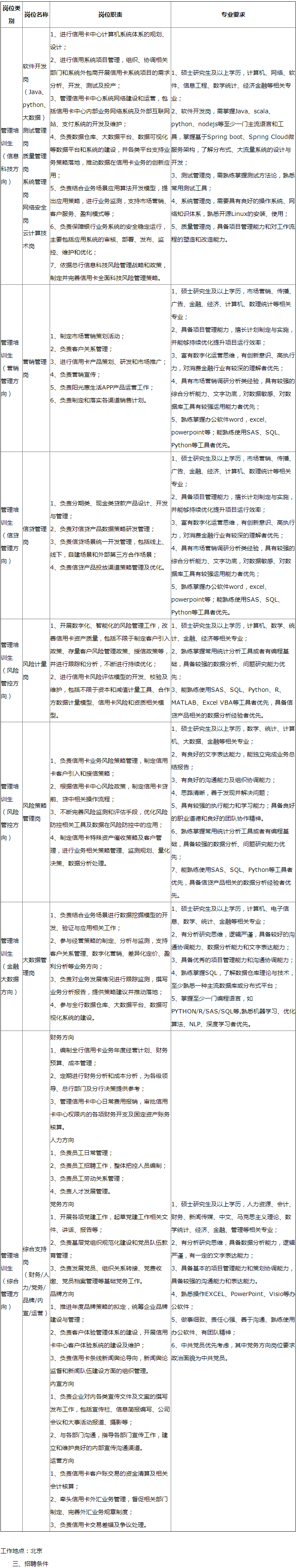
二、招聘岗位
校园招聘岗位说明如下:

(一)坚持党的领导,拥护国家大政方针,自觉增强“四个意识”,坚定“四个自信”,坚决做到“两个维护”。
(二)爱国爱行,爱岗敬业,认同我行企业文化,认可我行规章制度。
(三)诚实守信,德才兼备,廉洁自律,身体健康。
(四)符合我行核心胜任能力要求,具备与岗位要求相应的任职资格和能力要求。
(五)具有较强的风险合规意识,无任何违规违纪行为。
(六)符合我行员工行为管理相关要求,符合我行任职回避和业务回避相关制度要求。
(七)大学本科及以上学历(以招聘岗位最终要求为准),其中:
1.国内院校应届毕业生:非定向就业,列入国家高校2022年毕业生统分计划,2022年7月31日前取得毕业证、学位证、就业报到证;因疫情影响,2021年毕业的应届毕业生,符合应届生就业条件的一并纳入招聘范围。
2.海外院校应届毕业生:毕业时间在2021年1月1日至2022年7月31日之间,并于2022年7月31日前取得毕业证、教育部留学服务中心出具的《教育部学历学位认证》原版证件。
3.专业要求:计算机、网络、软件、信息工程、数学、统计、经济、金融、市场营销、管理类等相关专业。
4.具有良好的学习和研究分析能力、语言与文字表达能力、组织协调能力和团结合作意识,勇于面对挑战,敢于承担工作压力。
(八)对参加“抗击疫情一线医护人员的子女”在同等条件下优先录取。
(九)应聘者须为最高学历后初次就业,未与其他单位建立劳动关系,未派遣,未参加社会保险。
四、招聘流程及时间安排
|
序号 |
阶段 |
时间安排 |
|
1
|
网上报名
|
2021年9月中旬-10月中旬
|
|
2
|
简历筛选
|
2021年9月中旬-10月中旬
|
|
3
|
在线测评
|
2021年9月中旬-10月中旬
|
|
4
|
统一笔试
|
2021年10月中下旬
|
|
5
|
一轮/多轮面试
|
2021年10月下旬-11月上旬
|
|
6
|
签约
|
2021年12月中旬
|
|
7
|
体检
|
2021年12月
|
|
8
|
入职
|
视应届生毕业时间而定
|
(以上时间安排为拟定时间,如有调整另行通知)
五、简历投递方式
简历投递截止时间:2021年10月17日
简历投递地址:http://campus.51job.com/cebbank/jobs.html

21/22北京银行校园招聘备考群:479100139