一、昆明分行简介
中国光大银行昆明分行成立于1997年7月8日,是中国光大银行在
云南设置的一级分行。昆明分行成立以来,始终秉承“以客户为中心,以市场为导向”的经营理念,团结奋进,锐意进取,优化服务,各项业务保持了快速稳健发展,积极服务于云南经济社会的发展。
中国光大银行昆明分行现有营业网点20家,其中,同城网点19家,
曲靖市设立二级分行1家,社区支行16家,员工总数700余人。
入滇24载,昆明分行充分发挥光大集团综合金融全牌照的优势,全力落实光大集团与云南省政府签订的战略合作协议,精准施策,聚焦云南省‘五网’基础设施、城镇化建设、制造业、传统产业、八大重点产业、“三张牌”等领域,通过“量体裁衣”的融资服务,为全省重点领域和薄弱环节提供全方位金融支持,助力云南高质量发展。
近年来,荣获“云南省五一劳动奖状”、“昆明市五一劳动奖状”、“云南省银行业支持地方经济发展贡献奖”、“
中国银行业十佳精准扶贫分行”、“中国光大集团脱贫攻坚先进集体”、“云南省金融扶贫突出贡献奖”、“云南优质服务银行”、“云南省银行业金融创新奖”、“云南省最具创新金融科技银行奖”等多项荣誉。
昆明分行始终将青年人才作为企业发展的重要组成部分,我们坚持公平、公正的选拔任用机制,为您打造良好的职业成长平台。同时,我们具备了科学而成熟的培训体系,为您职业生涯的发展持续助力。
中国光大银行昆明分行2022年秋季校园招聘虚位以待,我们期待着更多勇于接受挑战、德才兼备的青年人才加入光大,共谋发展,共享未来!
二、招聘岗位
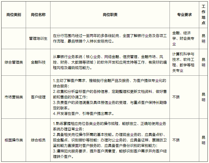
秋季校园招聘岗位分为管理培训生、综合管理类(如风险管理、金融科技等)、市场营销类(如客户经理、营销经理等)、柜面操作类(如综合柜员、专职柜员等)共4大类岗位。岗位说明如下:
三、招聘条件
(一)坚持党的领导,拥护国家大政方针,自觉增强“四个意识”,坚定“四个自信”,坚决做到“两个维护”。
(二)爱国爱行,爱岗敬业,认同我行企业文化,认可我行规章制度。
(三)诚实守信,德才兼备,廉洁自律,身体健康。
(四)符合我行核心胜任能力要求,具备与岗位要求相应的任职资格和能力要求。
(五)具有较强的风险合规意识,无任何违规违纪行为。
(六)符合我行员工行为管理相关要求,符合我行任职回避和业务回避相关制度要求。
(七)大学本科及以上学历(以招聘岗位最终要求为准),其中:
1.国内院校应届毕业生:非定向就业,列入国家高校2022年毕业生统分计划,2022年7月31日前取得毕业证、学位证、就业报到证;因疫情影响,2021年毕业的应届毕业生,符合应届生就业条件的一并纳入招聘范围。
2.海外院校应届毕业生:毕业时间在2021年1月1日至2022年7月31日之间,并于2022年7月31日前取得毕业证、教育部留学服务中心出具的《教育部学历学位认证》原版证件。
3.国家级重点院校毕业生、国家级和省级奖学金获得者、获得银行从业、证券从业、基金从业等资格证书者优先录取。
(八)对参加“抗击疫情一线医护人员的子女”在同等条件下优先录取。
(九)应聘者须为最高学历后初次就业,未与其他单位建立劳动关系,未派遣,未参加社会保险。
四、招聘流程及时间安排
|
序号 |
阶段 |
时间安排 |
|
1 |
网上报名 |
2021年9月中旬-10月中旬 |
|
2 |
简历筛选 |
2021年9月中旬-10月中旬 |
|
3 |
在线测评 |
2021年9月中旬-10月中旬 |
|
4 |
统一笔试 |
2021年10月中下旬 |
|
5 |
一轮/多轮面试 |
2021年11月中旬 |
|
6 |
签约 |
2021年12月中旬 |
|
7 |
体检 |
2022年6月上旬 |
|
8 |
入职 |
2022年7月上旬 |
(以上时间安排为拟定时间,如有调整另行通知)
五、简历投递方式
简历投递截止时间:2021年10月17日
简历投递地址:http://campus.51job.com/cebbank/jobs.html
