首页 > 商业银行招聘 > 恒丰银行招聘 > [上海]2021年恒丰银行总行金融市场部实习生招聘启事

[上海]2021年恒丰银行总行金融市场部实习生招聘启事

发布时间:2021-02-05 10:53   来源:恒丰银行招聘 查看:打印  关闭

2021年恒丰银行总行金融市场部实习生招聘启事
  恒丰银行股份有限公司(简称“恒丰银行”)是12家全国性股份制商业银行之一,前身为1987年成立的烟台住房储蓄银行。2003年,经中国人民银行批准,改制为恒丰银行股份有限公司。2019年完成市场化改革股改建账,中央汇金公司成为第一大股东。
  恒丰银行总部设在山东济南,在全国设有340家分支机构,其中在青岛、济南、南京杭州成都重庆、烟台、福州昆明西安宁波北京上海郑州长沙武汉设有16家一级分行,苏州温州设有2家总行直属分行,发起设立5家村镇银行。截止到2019年末,全行总资产为1.03万亿元,各项业务发展势头良好,经营效益稳步提升。
  近年来,恒丰银行屡获荣誉。在英国《银行家》杂志发布的“2018年全球银行品牌价值500强”榜单中排名第131位;在香港中文大学发布的《亚洲银行竞争力研究报告》中位列亚洲银行业第5位;在中国网络金融联盟主办的银行业网络金融创新奖评选中,荣获“最佳移动银行奖”“网络金融创新奖”“最佳金融科技创新应用奖”。
  恒丰银行肇始于孔孟之乡山东,多年来秉承“与客户共发展,与员工同成长”的价值观,努力践行新时代儒商精神,大力弘扬“真诚、守规、勤俭、奉献、执行、奋进”的公司文化。踏上新的发展征程,恒丰银行将始终以习近平新时代中国特色社会主义思想为指导,坚持以党建为引领,以打造“用心倾听的敏捷银行”为愿景,围绕“做牢基础、做实主业、做大零售、做强本土、做细成本”的战略导向,不断强化金融服务创新,全面提升全行治理能力,着力夯实“以客户为中心、以奋斗者为本”两大根基,积极履行“以真诚服务美好生活,用专业建设美丽中国”的使命,努力为经济社会发展贡献更大力量。
  恒丰银行总行金融市场部实习生招聘正式启动,诚邀优秀学子加入!
  一、招聘条件
  1.招聘范围:面向优秀全日制在校大学生。
  2.招聘专业:经济金融类、财务会计类、数学类、计算机类等。
  3.实习期限:2021年2月至2021年6月。
  4.具有正常履行工作职责的身体条件,具备健康良好的心理素质。
  二、实习岗位及职责条件
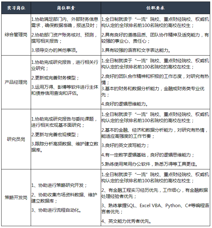
  实习地点:上海。岗位职责及任职要求请见请见下表。
实习生招聘
  三、报名须知
  (一)报名截止时间:2021年2月24日。面试通知将以短信、邮件方式发出,联系电话、邮箱为您申请简历登记的手机号码和邮箱。
  (二)应聘方式:本次招聘不接收纸质简历投递,有意向的同学请登录恒丰银行官网,点击进入人才招聘“校园招聘”页面进行简历投递(具体网页地址为:http://career.hfbank.com.cn/xyzp/zwcx/index.shtml)。
  (三)其他事项:
  1.应聘者对个人填报信息的真实性负责,如与事实不符,恒丰银行有权取消录用资格。
  2.我行承诺对您的应聘材料保密,所有应聘材料我行代为保管,恕不退还。
  3.招聘程序包括网上投递简历、面试、体检和签约等环节。
  四、联系方式
  liyifan@hfbank.com.cn
  21/22上海银行校园招聘:575388109

上海


分享到:

Back to Top