从传统走向现代,从古典走向潮流,苏州,一个小桥流水的诗情画意与摩登现代的都市生活完美交融的城市。在这里,不仅经济发展十分傲人。2020全国GDP排名第6位,稳居地级市之首, GDP总量连续数年排名全省第1位,小康指数位列全国第3;2019全国人均GDP排名全国第3位,城市居民收入位列全国第2。同时更加全球宜居,连续蝉联《全球宜居指数报告》中国大陆最宜居城市第1位,没有一线城市惊人的房价和高昂的生活成本,却有美丽的花园城市风光,惬意自如的高品质生活。
招商银行,中国第一家完全由企业法人持股的股份制商业银行,开创了
中国银行业的数十个第一;在《财富》杂志2020年世界500强榜单中列第189位,全球银行1000强排行第14位,全球银行品牌价值10强,连续10年入选“中国年度最佳雇主”前10强,连续登顶《亚洲银行家》“亚太最佳零售银行”,在《国际私人银行家》、《亚洲银行家》等国内外权威媒体评选中获得过“中国区最佳私人银行”、“中国最佳零售银行”、“中国最佳交易银行”、“中国最佳托管银行”、“中国最佳财富管理业务”等百项殊荣。
招商银行苏州分行成立于2000年,是总行直属的一级分行,在苏州市及所辖各县级市共设有32家支行,员工1500余人,总资产达到1800多亿元,多次荣获系统内“优秀分行”的荣誉。
加入这里你会拥有:
富有竞争力的薪酬,健全的福利保障体系
(五险一金、购房补贴、企业年金等弹性福利、年休假及全薪病假等假期福利 等)
宽阔的职业发展平台,“专业”与”管理”双通道发展体系
专业完善的人才培养体系,丰富的培训学习资源,外派总行及其他金融机构的交流学习机会
开放、融合、包容、平视的企业文化,年轻、温暖、有爱的团队
贴心的员工关怀机制,丰富多样的俱乐部活动
逐梦招阳,梦想启航!招商银行苏州分行期待与你一同梦想靠岸!
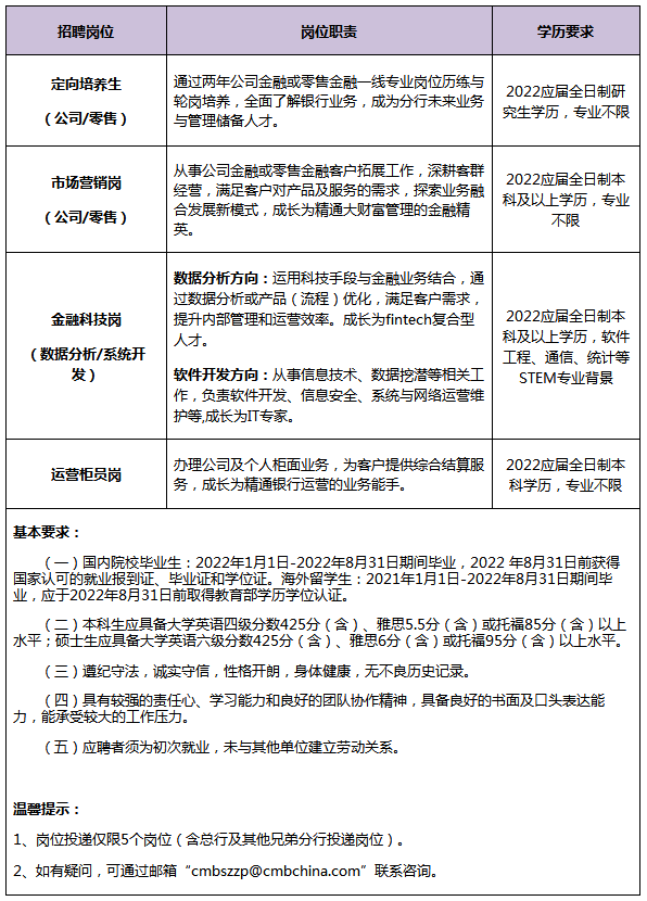
一.招聘岗位:
二.工作地点:
苏州市(含
吴江区):2020年GDP总量居全国第6,地级市之首,2020全国全面小康百强市位列第3
昆山市:2021中国百强县市位列第1,2020全国全面小康百强(县级市)位列第1
张家港市:2021中国百强县市位列第3,2020全国全面小康百强(县级市)位列第2
常熟市:2021中国百强县市位列第4,2020全国全面小康百强(县级市)位列第5
太仓市:2021中国百强县市位列第7,2020全国全面小康百强(县级市)位列第3
(报名县级市或服从县级市调剂的同学可优先获得录用机会)
三.时间安排:
注:时间安排如有变动,请以我行招聘网站公布的最新信息或短信通知为准
四.空中宣讲会:
10月15日19:00正式上线,扫码观看空中宣讲会,进入苏小招专属快乐星球!
四.应聘方式:
1、官网申请
请登录招商银行官方招聘网站:http://career.cloud.cmbchina.com/index.html,点击“校园招聘-苏州分行”,在线注册,投递简历。
2、微信公众号申请
关注“
招商银行招聘”官方微信公众号,点击“招了-校园招聘 -苏州分行”在线申请并投递简历。
3、招商银行手机银行APP申请
下载“招商银行APP”,即可查看最新招聘岗位,点击“我的简历”可创建简历并投递心仪招聘岗位。
温馨提示:
(一)本次校园招聘报名须通过官网申请,个人应聘信息须真实、准确和详尽,教育经历请从高中填起;准确填写各项信息将是你应聘成功的基础。
(二)笔试及面试安排将以短信通知为准,笔试和面试通知将通过95555短信(不能回复)或及合作招聘公司短信平台发送,请确认手机未屏蔽系统短信(例如手机安全卫士等软件可能屏蔽系统短信);当手机号码变更时,请及时更新注册信息,请务必保持招聘期间通讯工具24小时畅通。


扫一扫上方二维码咨询秋招问题