绍兴银行是一家成立于1997年的国有控股城市商业银行。现有员工2600余人,分支机构123家。经营区域覆盖绍兴、
嘉兴、
舟山、
台州、
湖州、
温州6个地市,并发起设立
浙江兰溪越商村镇银行,逐步形成“立足绍兴、覆盖全省、辐射长三角”的业务网络。历经20多年的发展,现已成为一家初具规模、资产质量良好、盈利能力较强、综合实力跻身全国城市商业银行前列的股份制商业银行。
绍兴银行新昌支行秉承支持实体经济、服务小微企业,发展普惠金融的经营理念,积极探索金融创新,致力为社会和客户提供全面、优质、高效的金融服务,加大对新昌地区中小微企业的支持力度,促进地方经济发展。支行成立十三余年来,各项业务快速发展,网点已覆盖新昌城区、澄潭、城东、上礼泉村等重要街道。支行注重培养员工综合能力,营造和谐的内部竞争环境,为员工提供广阔的职业发展空间和具有市场竞争力的薪酬水平。
因支行业务发展需要,现面向新昌县范围内诚聘英才,我们热忱欢迎各位英才加盟,携手同行,共创辉煌!
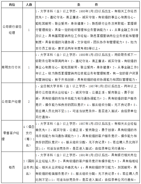
一、岗位、人数和条件

二、应聘须知:
(一)所有岗位的应聘者须符合下列基本条件:
1、认同本行核心价值观,具有良好的职业操守,无不良记录。
2、具备较强的工作责任意识,具有良好的团队意识和奉献精神。
(二)应聘者请先登录绍兴银行网站(http://www.sxccb.com),点击“人才招聘”,下载并填写《绍兴银行应聘登记表》,附身份证、学历证书、专业技术职务证书、近年来所获荣誉证明等复印件,近期2寸免冠彩照。
(三)报名方式:
1、邮件形式:发送《绍兴银行应聘登记表》及相关资料扫描件到: sxyhxczh2009@163.com(主题请注明:应聘“绍兴银行-新昌-岗位-姓名)。
2、邮寄形式:邮寄《绍兴银行应聘登记表》及相关资料到:新昌县鼓
山西路650号绍兴银行新昌支行综合管理部(注明“应聘”字样)。
(四)经初审,我行将及时通知是否合格参加考试。如审核未通,应聘材料恕不退还。
联系人与联系电话:张女士 86043205、13857597740
三、报名截止时间:2022年10月20日24时